欢迎访问快快123财税服务!
188 0772 8939
188 0772 8939
当前位置: 资讯中心 > 财税资讯 >
图片

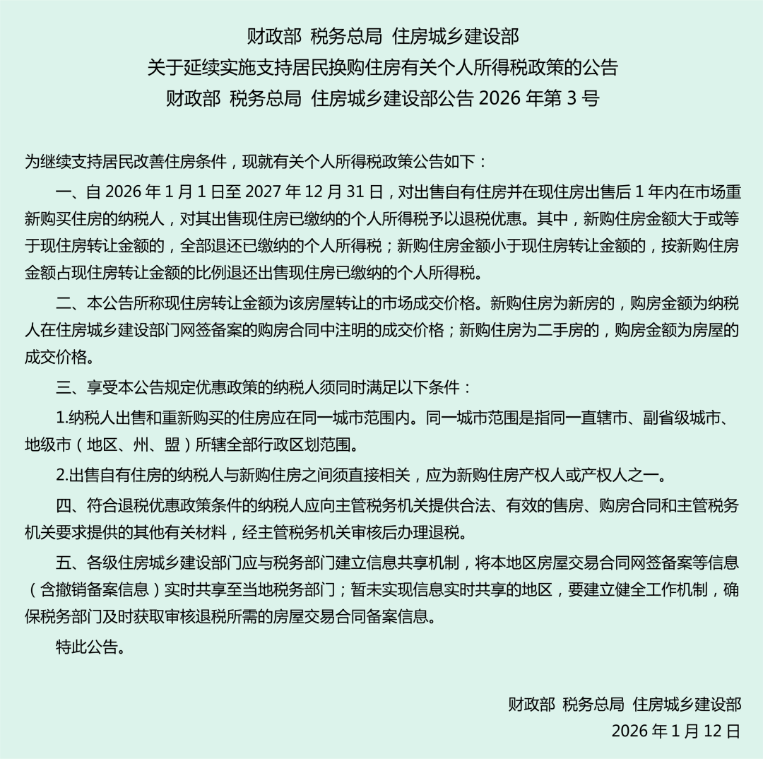
在日常生活中,房屋买卖、继承、赠与等是常见的不动产权转移形式,本期我们针对“个人买卖住房”这种形式,制定了税费政策图表,一起来了解一下吧!

买  

图片

(点击图片放大查看)

卖  

图片

(点击图片放大查看)

小贴士


图片

(点击图片放大查看)

图片

来源:北海市税务局