欢迎访问快快123财税服务!
关于我们
联系我们
188 0772 8939
188 0772 8939
企业服务导航
工商服务
公司注册
银行开户
税务登记
公司变更
公司注销
财税服务
代理记账
税务筹划
财务咨询
研发费用加计扣除
专项审计报告
知识产权
实用新型专利申请
发明专利申请
发明专利转让
软件著作权申请
增值服务
高新技术企业认定
瞪羚企业认定
专精特新企业认定
科技成果登记服务
政府补贴项目申请
网站首页
找服务
财税资讯
加计扣除资讯
工商资讯
高新企业资讯
知识产权资讯
关于我们
当前位置: 资讯中心 > 财税资讯 >
资讯中心
财税资讯
加计扣除资讯
工商资讯
高新企业资讯
知识产权资讯
常见问题
上一个:
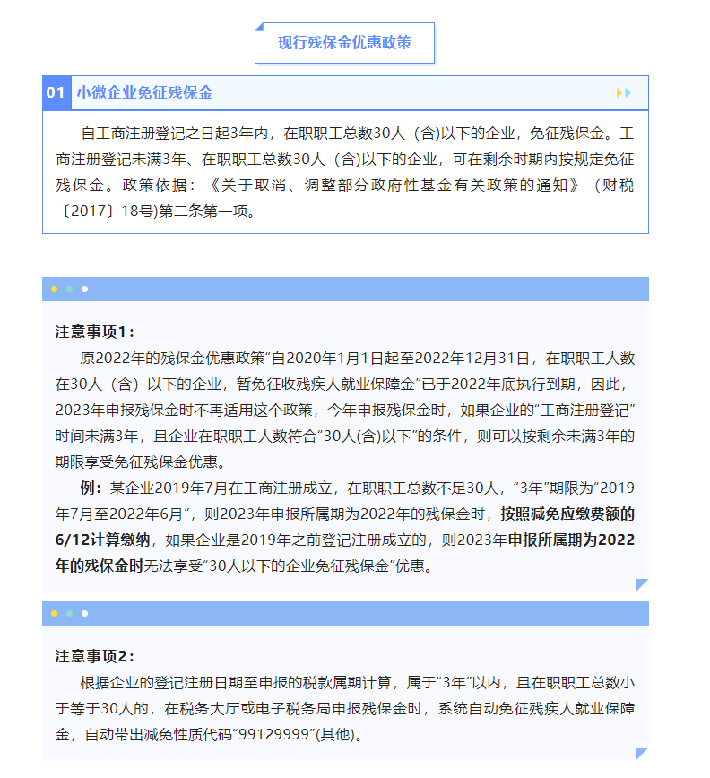
关于延续实施有关个人所得税优惠政策的公告
下一个:
【个人所得税】个税扣缴手续费,网上申请轻松退!